福華電子股份有限公司
福華電子股份有限公司網站主導覽
最新消息
關於福華
關於福華
公司概要
董事
廠區介紹
交通資訊
公司沿革
聯絡我們
產品介紹
營業項目
電子零組件
光電類
專業代工
人力資源
求才資訊
人才培育
福利制度
投遞履歷
投資人資訊
公司基本資料
財務資訊
公司治理
股東專區
法人說明會專區
利害關係人
利害關係人聯絡資訊
利害關係人溝通
永續ESG
企業責任
社會參與
勞工權益
安全衛生政策
環境政策
誠信經營
企業永續發展
多元共融
資訊安全與個資管理
資源中心
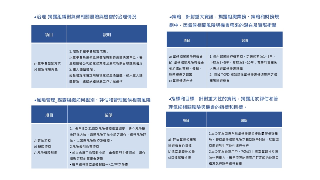
氣候相關資訊
開啟搜尋
CLOSE
SEARCH
開始搜尋
繁中
English
ESG
永續ESG
企業責任
社會參與
勞工權益
安全衛生政策
環境政策
誠信經營
企業永續發展
多元共融
資訊安全與個資管理
資源中心
氣候相關資訊
首頁
永續ESG
氣候相關資訊
GO TOP